智慧校园服务平台 | 统一身份认证 | 知行云 | OA系统 | VPN | 邮件服务 | 软件正版化 | 校历
  • 首页
  • 学校概况
    学校简介 领导分工 校园规划 学校标识
  • 机构设置
    教学机构 组织机构
  • 招生就业
    招生信息网 就业信息网
  • 师资队伍
    师资介绍 人才招聘 高层次人才引进
  • 人才培养
    专业建设 课程建设 教材建设 教学成果奖 网络教学平台
  • 科学研究
    科研成果 科研机构 交专学报
  • 合作交流
    国际交流 校企合作 产教融合
  • 文化生活
    教工活动 学生活动 运动场馆 校园风光
  • 信息资源
    图书馆 知行云 信息公开 质量年报 网络信息中心 企业微信注册 统一身份认证 上网自助服务
  • 校友会
当前位置: 首页 > m体育(中国)有限公司官网 > 正文
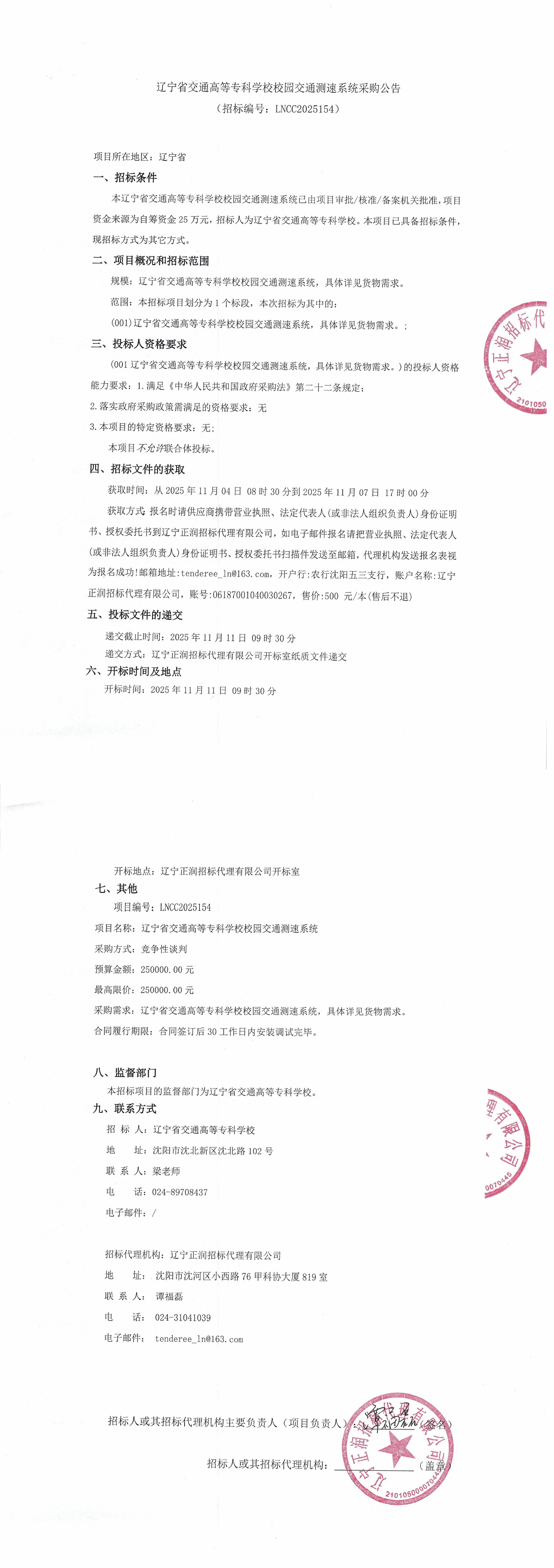
校园交通测速系统采购公告(LNCC2025154)
日期:2025-11-04 作者: 稿件来源: 阅读:

上一篇:《电力电子技术》和《机床电气及PLC控制技术》课程资源建设项目二次公告(LNCC2025145) 下一篇:智慧化数字后勤配套物联网覆盖项目询价结果公告(LNCC2025150)
m体育(中国)有限公司官网
2025-12-22
“AI+汽车”产业学院建设设备采购竞争性谈判公告(二次)(LNCC2025190)
2025-12-22
知行楼固定桌椅采购项目成交结果变更公示(LNCC2025184)
2025-12-22
“AI+汽车”产业学院建设设备采购废标公告(LNCC2025190)
2025-12-19
智能建造技术专业建筑机器人采购项目竞争性谈判公告
2025-12-19
食堂后厨采购防火门项目采购公告(LNCC2025183)
2025-12-19
《电力电子技术》和《机床电气及PLC控制技术》课程资源建设项目(四次)采购公告(LNCC2025145)

版权所有 ©m体育(中国)有限公司官网 辽ICP备 15018630号

辽宁省沈阳市沈北新区建设南一路5号,110122
招生电话:89708729 / 就业电话:89715595
leyu·乐鱼(中国)体育官方网站 | 欧亿体育_欧亿体育(中国) | KYTY.COM开云体育(中国)科技公司 | kaiyun-开云(中国)官方网站_KAIYUN GAME | 华亿在线手机版(大中国区) | KYTY.COM开云体育(中国)科技公司 | 星空·官方站网页版在线登入-星空(中国) | leyu·乐鱼(中国)体育官方网站 | 星空官方版网站登录入口-星空(中国) |